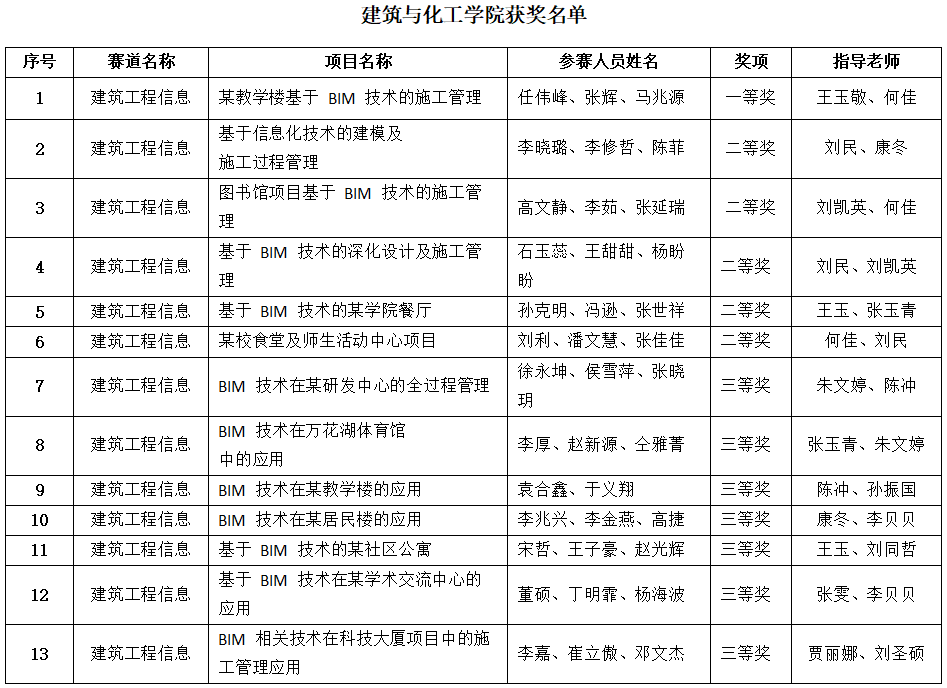
11月25日至26日,第十五届山东省大学生科技节——山东省大学生新一代信息技术创新与应用大赛(电子产品设计、动画制作、建设工程信息、电子商务、三维数字创新创意设计、软件开发赛项)在山东公路技师学院落下帷幕。大赛共评选出一等奖29项,二等奖84项,三等奖169项,优秀奖43项。永利yl23411官网建筑与化工学院在大学生科技节赛事中再创佳绩,共组织14支团队参加“建筑工程信息赛道”,获一等奖1项,二等奖5项,三等奖7项。

此次大赛由山东省人力资源和社会保障厅、山东省科学技术协会指导,山东轨道交通学会主办。大赛大力弘扬劳模精神、劳动精神、工匠精神,促进企业、院校创新人才培养能力,为我省新一代信息技术产业培养选拔专业人才,为信息化科学发展提供人才储备,为“数字山东”建设提供产业和人才支撑。
建化学院积极组织学生参与本赛事,营造了良好的勇于创新、敢于竞争的校园学习环境和氛围。学生在备赛过程中,专业技能和综合素质也得到了极大的提升。此次成绩的取得,充分体现了建化学院师生在BIM技术应用方面精湛的技能水平。我院将基于各类技能大赛继续优化人培方案和教学模式,提高办学质量,为社会培养更多高素质技术技能人才。