各县区人民政府,市开发区、高新区管委会,市政府各部门、各直属机构,市属各企业,各大中专院校:
《2021年菏泽市政务公开工作要点》已经市政府同意,现印发给你们,请结合实际认真贯彻落实。
菏泽市人民政府办公室
2021年5月22日
(此件公开发布)
2021年菏泽市政务公开工作要点
2021年政务公开工作要以习近平新时代中国特色社会主义思想为指导,全面贯彻党的十九大及十九届二中、三中、四中、五中全会精神,准确把握新时代政务公开新形势、新要求,紧紧围绕市委、市政府中心工作,不断拓展公开的广度和深度,确保政务公开在“十四五”期间开好局、起好步,助力深化“放管服”改革、优化营商环境和建设人民满意的服务型政府,为开启我市经济社会高质量发展新征程、全面开创后来居上新局面做出新贡献。
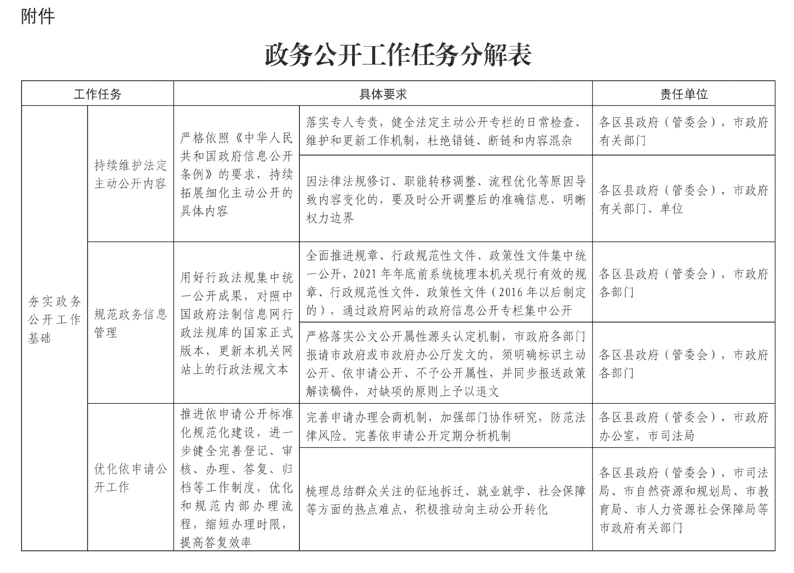
一、夯实政务公开工作基础
(一)持续维护法定主动公开内容。严格按照《中华人民共和国政府信息公开条例》(国务院令第711号)要求,持续拓展细化主动公开的具体内容,落实专人专责,健全法定主动公开专栏的日常检查、维护和更新工作机制,杜绝错链、断链和内容混杂。强化权责清单、政务服务事项清单、办事指南等权力配置和办事服务信息的调整更新。因法律法规修订、职能转移调整、流程优化等原因导致公开内容变化的,要及时公开调整后的准确信息,明晰权力边界。
(二)规范政务信息管理。用好行政法规集中统一公开成果,对照中国政府法制信息网行政法规库的国家正式版本,更新本机关网站上的行政法规文本。全面推进规章、行政规范性文件、政策性文件集中统一公开,2021年年底前系统梳理本机关现行有效的规章、行政规范性文件、政策性文件(2016年以后制定的),通过政府网站的政府信息公开专栏集中公开。严格落实公文公开属性源头认定机制,市政府各部门报请市政府或市政府办公室发文的,须明确标识主动公开、依申请公开、不予公开属性,并同步报送政策解读稿件,对缺项的原则上予以退文。
(三)优化依申请公开工作。推进依申请公开标准化规范化建设,进一步健全完善登记、审核、办理、答复、归档等工作制度,优化和规范内部办理流程,缩短办理时限,提高答复效率。完善申请办理会商机制,加强部门协作研究,防范法律风险。完善依申请公开定期分析机制,梳理总结群众关注的征地拆迁、就业就学、社会保障等方面的热点难点,积极推动向主动公开转化。行政复议机关要加强与省政府有关部门对接,规范政府信息公开行政复议案件审理标准。
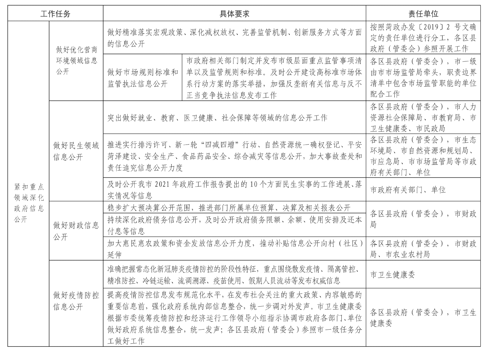
二、紧扣重点领域深化政府信息公开
(一)围绕市委、市政府中心工作推进政务公开。着力公开与“四个突破、一个保持、两个提升、三个新局”的发展思路和战略定位及“231”现代产业体系相关的政策举措,重点公开推进新旧动能转换、重点产业突破、乡村振兴战略、经济发展内外循环、中心城市建设等领域信息,及时宣传报道机场、高铁等重大交通设施、“两新一重、四个一批”、双招双引、“千企技改”、黄河流域生态保护和高质量发展战略对接开展情况、乡村振兴齐鲁样板“菏泽路径”等方面信息,以政务公开促进我市中心工作顺利实施。
(二)做好各类规划主动公开。市政府门户网站开设菏泽“十四五”规划公开专栏,集中发布我市“十四五”规划和专项规划、空间规划、区域规划等,并对规划开展多角度、多层次、多形式解读,做好本地历史规划(计划)的归集整理和主动公开工作。各县区政府(管委会)门户网站要同步开设“十四五”规划公开专栏,并与市级规划公开专栏建立链接,形成全市“十四五”规划公开矩阵,方便企业群众查询应用。
(三)做好优化营商环境领域信息公开。更新完善权责清单和本级政府行政机关机构职能目录并按要求公开,推进政务服务标准化、规范化、便利化。做好精准落实宏观政策、深化减权放权、完善监管机制、创新服务方式等方面的信息公开。做好市场规则标准和监管执法信息公开,市政府相关部门制定并发布市级层面重点监管事项清单以及监管规则和标准。及时公开建设高标准市场体系行动方案的落实举措,加强反垄断与反不正当竞争执法信息发布工作。加大“互联网+执法”、公共法律服务、“双随机、一公开”和行政执法公示制度等信息公开力度。
(四)做好民生领域信息公开。突出做好就业、教育、医卫健康、社会保障等领域的信息公开工作。推进实行排污许可、新一轮“四减四增”行动、自然资源统一确权登记、平安菏泽建设、安全生产、食品药品安全、综合减灾等信息公开,加大事故查处和责任追究信息公开力度。及时公开我市2021年政府工作报告中提出的10个方面民生实事的工作进展、落实情况等信息。
(五)做好财政信息公开。稳步扩大预决算公开范围,推进部门所属单位预算、决算及相关报表公开。持续深化政府债务信息公开,及时公开政府债务限额、余额、使用安排及还本付息等信息。加大惠民惠农政策和资金发放信息公开力度,推动补贴信息公开向村(社区)延伸。
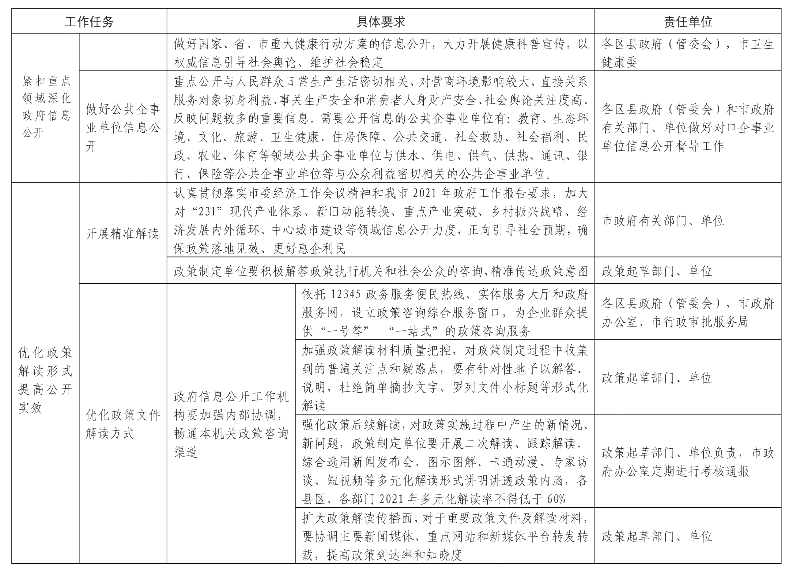
(六)做好疫情防控信息公开。准确把握常态化新冠肺炎疫情防控的阶段性特征,重点围绕散发疫情、隔离管控、精准防控、冷链运输、流调溯源、疫苗使用、假期人员流动等发布权威信息。提高疫情防控信息发布规范化水平,在发布社会关注的重大政策、内容敏感的重要信息前,强化政府系统内部信息整合,统一步调对外发声。做好国家、省、市重大健康行动方案的信息公开,大力开展健康科普宣传,以权威信息引导社会舆论、维护社会稳定。
(七)做好公共企事业单位信息公开。市政府相关部门、单位要认真贯彻落实《公共企事业单位信息公开规定制定办法》(国办发〔2020〕50号),重点公开与人民群众日常生产生活密切相关、对营商环境影响较大、直接关系服务对象切身利益、事关生产安全和消费者人身财产安全、社会舆论关注度高、反映问题较多的重要信息。
三、优化政策解读形式提高公开实效
(一)开展精准解读。认真贯彻落实市委经济工作会议精神和我市2021年政府工作报告要求,加大对新旧动能转换、重点产业突破、乡村振兴战略、经济发展内外循环、中心城市建设等领域信息公开力度,正向引导社会预期,确保政策落地见效、更好惠企利民。政策制定单位要积极解答政策执行机关和社会公众的咨询,精准传达政策意图。
(二)优化政策解读方式。政府信息公开工作机构要加强内部协调,畅通本机关政策咨询渠道。依托12345政务服务便民热线、实体服务大厅和政府服务网,设立政策咨询综合服务窗口,为企业群众提供“一号答” “一站式”的政策咨询服务。加强政策解读质量把控,对政策制定过程中收集到的普遍关注点和疑惑点,要有针对性地予以解答、说明,杜绝简单摘抄文字、罗列文件小标题等形式化解读。强化政策后续解读,对政策实施过程中产生的新情况、新问题,政策制定机关要开展二次解读、跟踪解读。综合选用新闻发布会、图示图解、卡通动漫、专家访谈、短视频等多元化解读形式讲明讲透政策内涵,各区县、各部门2021年多元化解读率不得低于60%。扩大政策解读传播面,对重要政策文件及解读材料,要协调主要新闻媒体、重点网站和新媒体平台转发转载,提高政策到达率和知晓度。
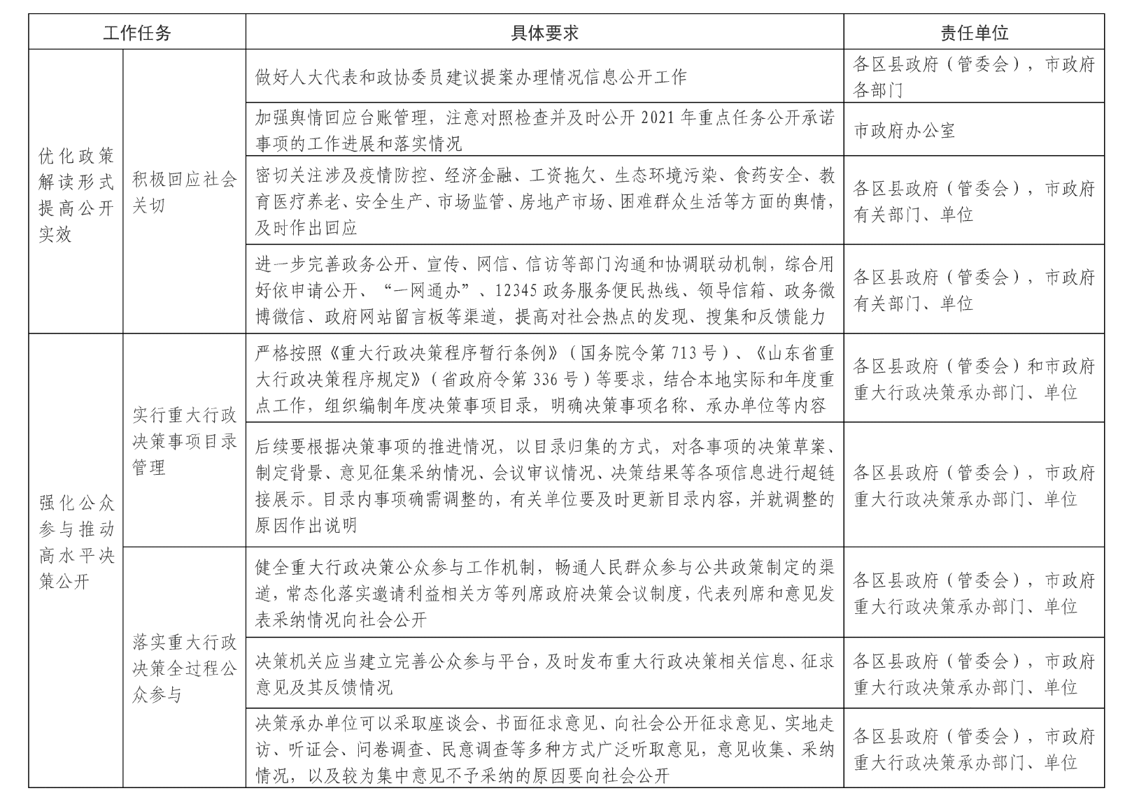
(三)积极回应社会关切。做好人大代表和政协委员建议提案办理情况信息公开工作。加强舆情回应台账管理,注意对照检查并及时公开2021年重点任务公开承诺事项的工作进展和落实情况。密切关注涉及疫情防控、经济金融、工资拖欠、生态环境污染、食药安全、教育医疗养老、安全生产、市场监管、房地产市场、困难群众生活等方面的舆情,及时作出回应。进一步完善政务公开、宣传、网信、信访等部门沟通和协调联动机制,综合用好依申请公开、“一网通办”、12345政务服务便民热线、领导信箱、政务微博微信、政府网站留言板等渠道,提高对社会热点的发现、搜集和反馈能力。
四、强化公众参与推动高水平决策公开
(一)实行重大行政决策事项目录管理。严格按照《重大行政决策程序暂行条例》(国务院令第713号)、《山东省重大行政决策程序规定》(省政府令第336号)等要求,结合本地实际和年度重点工作,组织编制年度决策事项目录,明确决策事项名称、承办单位等内容。除依法应当保密的外,应当及时公开。后续要根据决策事项的推进情况,以目录归集的方式,对各事项的决策草案、制定背景、意见征集采纳情况、会议审议情况、决策结果等各项信息进行超链接展示。目录内事项确需调整的,有关单位要及时更新目录内容,并就调整的原因作出说明。
(二)落实重大行政决策全过程公众参与。健全重大行政决策公众参与工作机制,畅通人民群众参与公共政策制定的渠道,常态化落实邀请利益相关方等列席政府决策会议制度,代表列席和意见发表采纳情况向社会公开。决策机关应当建立完善公众参与平台,及时发布重大行政决策相关信息、征求意见及其反馈情况。决策承办单位可以采取座谈会、书面征求意见、向社会公开征求意见、实地走访、听证会、问卷调查、民意调查等多种方式广泛听取意见,意见收集、采纳情况,以及较为集中意见不予采纳的原因要向社会公开。
(三)积极开展政府开放活动。各县区、各部门要结合本区域和业务领域实际,积极开展政府开放日或政府开放周、政务公开日、网络问政、电视问政等多种形式的公众参与活动。政府开放活动期间,通过设置座谈或问卷调查等环节,主动听取、研究吸纳、及时反馈参与代表对相关工作的意见建议。对优化营商环境、征地拆迁、教育医疗、安全生产等社会关注度高的工作,鼓励借助5G、云直播、视频直播、VR等新技术开展线上系列主题活动,拓宽政府开放渠道,扩大活动展示面,让更多社会公众知晓了解、认同支持政府工作。将8月定为全市政府开放月,各区县、各部门要加强统筹协调,集中在8月组织开展以公共管理机构、公共服务场所为主的线下系列主题开放活动,形成规模效应。
五、加强政务公开标准化规范化建设
(一)推进基层政务公开标准化规范化。优化调整政务公开全领域标准化规范化目录,加强对重点工作公开事项的再梳理、再细化,确保目录对重点工作的全覆盖、无遗漏。强化公开事项和具体公开内容的联动展示,各县区、各部门要在本单位门户网站醒目位置设置网页版标准目录入口,并通过超链接等方式,实现公开内容一键查阅,便利公众通过标准目录进行公开信息的直接检索和查看。有条件的单位可以探索标准目录和网站主动公开目录的直接对应和融合应用,推动基层政务公开标准化规范化向村(社区)延伸。
(二)强化政务公开线下公开场所和平台建设。依据《国务院办公厅关于全面推进基层政务公开标准化规范化工作的指导意见》(国办发〔2019〕54号)要求,各县区、各部门要进一步优化完善政务公开专区功能建设,打造政务公开线下综合平台。到2021年底,在政务服务大厅、便民服务中心等场所设立标识清楚、方便实用的政务公开专区,提供政府信息查询、信息公开申请、办事咨询答复等服务。要根据群众需求进行差异化建设,拓展专区功能、丰富专区内容,充分将专区运营和企业市民办事需求相融合,提供重要政策现场集中解读、公众参与活动咨询报名、群众办事痛点堵点问题收集等服务,打造既实用又新颖的政务公开专区。鼓励将有条件的乡镇(街道)、村(社区)作为示范点,突出示范带动,发挥典型作用,有序推进政务公开专区建设。
(三)加强政务公开线上平台建设。聚焦数字政府“一个平台一个号、一张网络一朵云”建设,深入推进政府门户网站、政务公开网、政务服务网全面融合,实现“进一张网,办全市事”。健全政务新媒体监管机制,针对一哄而上、重复建设、“娱乐化”“空壳”等问题有序开展清理整合。到2021年底,确保所有县级以上政府门户网站全部支持互联网协议第6版。鼓励有条件的县区探索创办政府公报。
六、强化工作保障和监督
(一)加强组织领导。进一步完善各县区、各部门主要负责同志亲自抓、分管负责同志具体抓、政务公开主管部门(机构)协调推进的工作机制,主要负责同志年内至少听取一次政务公开工作汇报,重点研究政务公开的纵深发展问题,推动权力运行重点领域和重点环节的公开工作落实落细。各县区、各部门要配齐配强工作力量,将政务公开工作经费纳入本地区、本单位年度预算,确保第三方评估、政策解读等工作顺利开展。
(二)强化培训考核。将《中华人民共和国政府信息公开条例》列入领导干部和公务员培训内容,分级分类做好培训组织。建立健全政务公开考核制度,继续开展政务公开第三方评估,向社会公开评估结果。对工作推动有力、贡献突出的单位和个人予以表扬,对工作落实不到位、考核长期落后的单位通报批评,督促工作整改提升。各县区、各部门要建立健全政务公开管理部门(机构)和业务部门(机构)的协调联动机制,将政务公开融入日常业务工作中。
(三)加大宣传力度。各县区、各部门要组织好政务公开信息报送工作,积极向国务院办公厅《政务公开工作交流》电子杂志和“中国山东”门户网站 、“政务公开看山东”专栏投稿,广泛宣传我市政务公开工作成效、亮点和经验,营造政务公开良好氛围。
各县区、各部门要将本要点落实情况纳入政府信息公开工作年度报告并予以公开,接受社会监督。
附件:政务公开工作任务分解表









菏泽市人民政府办公室
2021年5月24日印发
word:
菏政办发〔2021〕10号菏泽市人民政府办公室关于印发2021年菏泽市政务公开工作要点的通知.doc
菏政办发〔2021〕10号菏泽市人民政府办公室关于印发2021年菏泽市政务公开工作要点的通知.pdf
(转发自菏泽市政府官网)